您好,歡迎訪問“廣東麻豆精品在线環境試驗設備廠家”官方網站! CN EN

廣東麻豆精品在线環境試驗設備科技有限公司廣東麻豆精品在线環境試驗設備科技有限公司

138-2697-2340

首頁 > 麻豆传媒AV在线观看動態 > 常見問題 > GJB150A-2009軍用裝備實驗室環境試驗方法介紹!

GJB150A-2009軍用裝備實驗室環境試驗方法介紹!

發表時間:2022-04-25   網址:http://www.saycoldsz.com/    編輯:admin

GJB150A-2009《軍用設備實驗室環境試驗方法》於2009年由總裝備部批準發布並實施,全麵替代原GJB150-86《軍用設備環境試驗方法》。

 

150A標準作為一個實驗室的試驗方法,其相應部分與美軍標MIL-STD-810F“環境工程考慮和實驗室試驗”等效,共分為28個部分,其中,第1部分“通用要求”等效於810F第Ⅰ部分“環境工程工作指南”的第五章“通用實驗室試驗方法指南”,第2-30部分除保留了GJB150標準中艦船行業的兩個試驗方法,並新增一個標準外,其餘的24個試驗方法等效於810F標準的第Ⅱ部分,基本上涵蓋了軍用裝備可能進行的所有實驗室環境試驗。

1.jpg

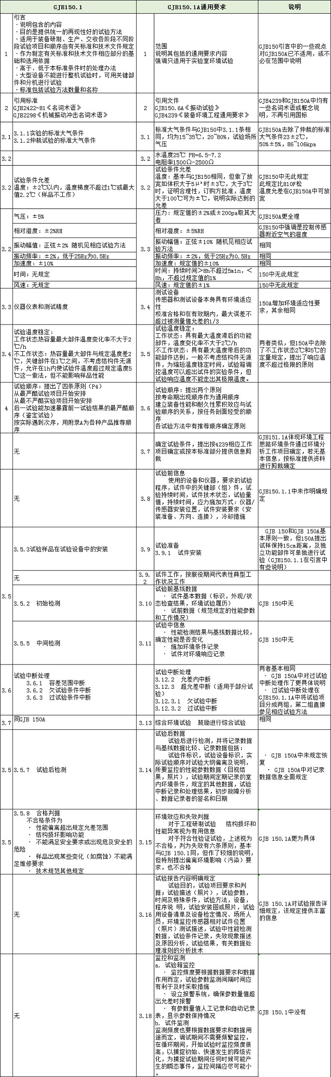
GJB150.1與GJB150.1A內容對比

2.jpg

軍用標準是適用於所有或某一類武器裝備的通用要求,其規定的內容和要求必須考慮各類或某一類武器裝備在各種作戰需求、各種使用條件、各種生產條件和批量情況下的各類因素,具有覆蓋麵廣、通用性強的特點。應用標準時,應結合具體產品的任務需求,同時考慮經費、周期等條件的限製,進行合理的剪裁,而不是不加分析地全部照搬。

網站地圖